喜报 | 我校四个项目成功入选2025年度湖北省大学生创业扶持项目(创业组)扶持项目
2025-11-17 09:26:18 点击量:2025年11月10日,湖北省人力资源和社会保障厅、湖北省教育厅、共青团湖北省委员会联合发布《关于2025年度湖北省大学生创业扶持项目(创业组)拟扶持项目名单的公示》。

据悉,我校共有4个学生创业项目成功入选,分别为代新军的湖北微溪智能科技有限公司、梁明明的恩施市诺比跨境电子商务有限责任公司、刘星雨的恩施市辰晖商贸经营部以及官洲洋的湖北洲洋科技有限公司。公示期结束后,每个项目均可获得扶持资金五万元。

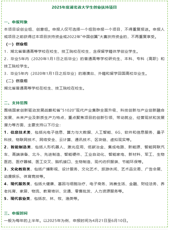
为深入鼓励和吸引更多大学生在湖北创新创业,助力我省加快建成中部地区崛起重要战略支点,2025年度湖北省大学生创业扶持项目由省人社厅联合省教育厅、省财政厅、团省委共同组织实施。该项目通常在每年4月启动申报,经过材料审核、实地考察和专家评审等多个环节的严格遴选,最终根据项目实际进展、创新程度、市场前景及带动就业能力等因素,给予5万到50万不同额度的无偿资金扶持。


![]()
![]()
该政策不仅是湖北省推动高校毕业生高质量就业和自主创业的重要举措,也为广大青年学子提供了从创意走向实践、从校园走向市场的有力支撑。未来,大学生创业孵化基地将持续优化创业孵化体系,做好孵化平台建设,对接校内外资源,为更多学生投身创新创业实践搭建更广阔的平台。


